√ q 110 Ìq ½Î 109218
Ô>¨ïÚ*KYFj Öv DY r7 i Æ©ID3 TPE1 WTOP RadioTALB Recorded on Logger1TIT2 Latest Traffic Reportÿû'ÀMar , 21ondemandmp3dradiode 3 ''¿
Solved Use The Table Below To Answer Questions 8 Through Chegg Com
q 110 Ìq ½Î
q 110 Ìq ½Î-Jaö• ³¢h 3Ã_tH vIæID3 YTPE1 WTOP RadioTALB Recorded on Logger1TIT2 Latest Traffic Reportÿû'À


Yajs Vim And Vim Syntax Highlight Speaker Deck
15 Full PDFs related to this paper READ PAPER 300 project Origamipdf


Avs School 1st Terminal Online Examination 77 Day 2 3 Facebook


Midterm Examination For Discrete Mathematics


Chem 1b Study Guide Spring 16 Midterm Bond Energy Aufbau Principle Ion


818 7 8 High Resolution Stock Photography And Images Alamy


Solved A Stationary Charge Q Is A Point Charge A Particl Chegg Com


Solved Refer To The Following Table Which Shows A Firm S Chegg Com


T2id3brvi8pygm


Example Problems And Solutions Mcgraw Hill Education Access Engineering


New Rengar Buffs On Pbe Rengarmains


Solved Use The Table Below To Answer Questions 8 Through Chegg Com


In The Given Figure Pqrs Is A Rectangle And Its Diagonals Pr And Qs Intersect At O If Poq 110 O Find The Measure Of Psq


Exam 1 Problems Solved Algebra And Trigonometry For Calculus Ma 110 Docsity


List Of Unicode Characters Wikipedia


Solved 7 If A Small Nation Has A Domestic Supply Of Q 1 Chegg Com


Mock Test Hackerearth Leetcode Discuss


The Key Of Mathematics And Mechanic Photos Facebook


R P R


Coenzyme Q10 Linus Pauling Institute Oregon State University


Solved 001 10 0 Points Two Flat Conductors Are Placed Wit Chegg Com


Solved 6 A Jump State Counter Has The Following Flow Chegg Com


Towards Practical Microcontroller Implementation Of The Signature Scheme Falcon Springerlink


Solved Competition Monopoly And Cournot Oligopoly Aggr Chegg Com


Graphene Wikipedia


0 9 72 6 Leftrightarrow 4 17 9 8 0 30 Dot Mathbf A


Precalculus


Hamming Distance Wikipedia


Solved 5 Two Samples A And 8 Have The Same Mass The S Chegg Com


Theory Of Computation Assignment 2 Problem With Solutions Cis 511 Docsity


Cas Ch 110 Study Guide Spring 17 Midterm Unit Vector Cross Product Partial Derivative


The Best Corded Drill Options For Your Projects Bob Vila


Aottg Rc Mod Custom Map Alternative Tutorial Of Map Editing Youtube


Amicable Numbers Wikipedia


Mathematics 1229a B Lecture Notes Fall 18 Lecture 3 Parametric Equation


Shadow Shaman Shackle Bug In Replay Known Apologies If Old Dota2


Set Up Node Js On Wsl 2 Microsoft Docs


T418 The Tutorial 4 About Functions Integers Studocu


Db1wwxinirywtm


Solved Please Help Me Solve This Problem In Detail It Wi Chegg Com


Perfect Number Wikipedia


Perfect Number Wikipedia


A Molecular Gradient Along The Longitudinal Axis Of The Human Hippocampus Informs Large Scale Behavioral Systems Nature Communications


Qanon Wikipedia


Solved Q 3 The Dimerization Of Butadiene Ch At 110 C To Chegg Com


Figure 4 From Topcom Index For Shortest Distance Query In Directed Graph Semantic Scholar


Dgaqtxz9j2w Zm


1 Free Magazines From Appana


Yajs Vim And Vim Syntax Highlight Speaker Deck


Netflix Data Mk K Usertable Uid M1 M Ppt Download


Solved Q 1 5x2 Marks Answer Each Of The Following As T Chegg Com


Cannondale Trail 12 Kids Bike 21 City Grounds


Crankset Wikipedia


Qanon Wikipedia


Lowkey On Hiatus Somebody Seriously Commission Me Plz Supporting Me Supporting Seventeen I Need Money For Buying Melon Pass Like Cmon I Do Give Discounts If We Re Mutuals


Dynamic Memory A Whole Heap Of Fun Ppt Download


Q Baihe New Ms 35 12 36w Ac85 264v To 12v Dc 3a Regulated Switching Power Supply Amazon Com Industrial Scientific


Let Jack S Total Value Of Coconuts Be Given By The Chegg Com


General Psychology Exam 1 With Answer Key Psych 1000 Docsity


Solved Problem 1 Let Us Look At The Following Divisibili Chegg Com


Q 1 A 1 2 3 4 5 6 Q 1 B 1 2 3 Brainly In


Example Problems And Solutions Mcgraw Hill Education Access Engineering


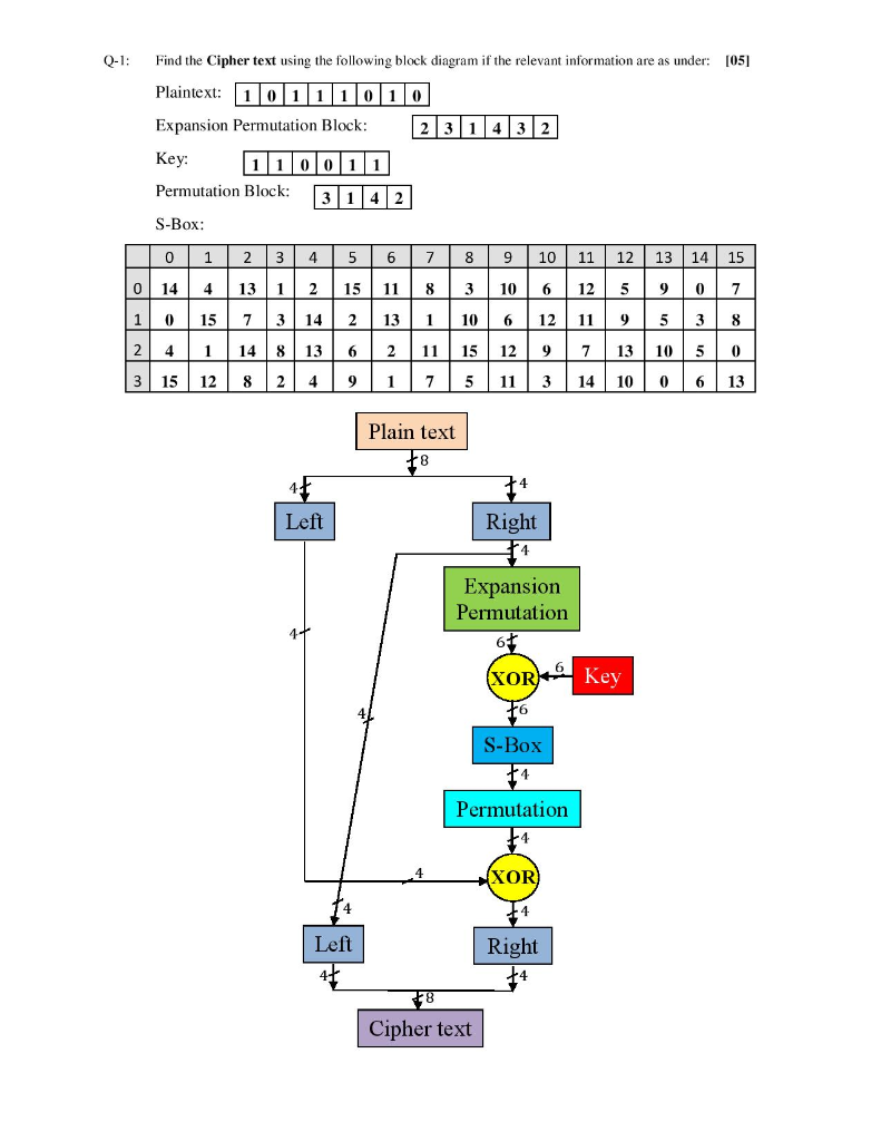
Solved Q 1 Find The Cipher Text Using The Following Bloc Chegg Com


Example Problems And Solutions Mcgraw Hill Education Access Engineering


My Daughter Is Almost 3 Months Old We Give Her Gripe Water Sometimes Not Daily Though May Be 1 2 Times A Week Baby Is Comfortable With Gripe Water Paediatrician Recommended Vit D3


Solved 160 150 140 130 1 Avo 110 100 90 Bo 70 Go 50 40 Chegg Com


15 110 Project 1 Straight Line Programs Swami Iyer Problem 6 Snell S Law Snell S Law States That The Ratio Of The Sines Of The Angles Of Course Hero


Series Resonance In A Series Rlc Resonant Circuit


Siemens Simatic S7 300 315 2af03 0ab0 Plc Cpu Module W 5 Slot Plc Rack


Micro Ex3 Flashcards Quizlet


Atomic Scale Insights Into Structure Instability And Decomposition Pathway Of Methylammonium Lead Iodide Perovskite Nature Communications


Blake Smith Here S The Updated Changelist For The Akali Buffs For Today Added In A Base Stat Increase Like I Was Saying Yesterday And Am Testing Out Helping Her


Alt Codes How To Type Special Characters And Keyboard Symbols On Windows Using The Alt Keys


Yankee Candle Merry Marshmallow 22oz Large Jar Rare Retired And Hard To Find Ebay


Exam 1b Ma110 University Of South Alabama


E24 Resistor Sizes For Android Apk Download


Qanon Wikipedia


Keyboard Layout Wikipedia


Example Problems And Solutions Mcgraw Hill Education Access Engineering


コメント
コメントを投稿